Wiki

Reso-nance numérique | Arts et cultures libres

Outils du site


Panneau latéral

ateliers:programmation-interactive:accueil

Ceci est une ancienne révision du document !


Programmation interactive

Initiation sur 3 jours Public : élèves beaux arts (2e année ++)

Description

Les techniques interactives reposent souvent sur la captation de phénomènes physiques, traduits en électricité et en données informatiques par des composants électroniques plus ou moins complexes. Grâce à une connaissance même sommaire en électricité et en programmation, nous pourrons imaginer et réaliser de petits systèmes interactifs.

Ces techniques ont toujours été, depuis les premiers temps de l'électronique, déviée à des fins artistiques. La finalité aujourd'hui de tels dispositifs couvre un large spectre de réalisations : vidéo, audio, 3D, chimique, mécanique, optique, etc.

Déroulé

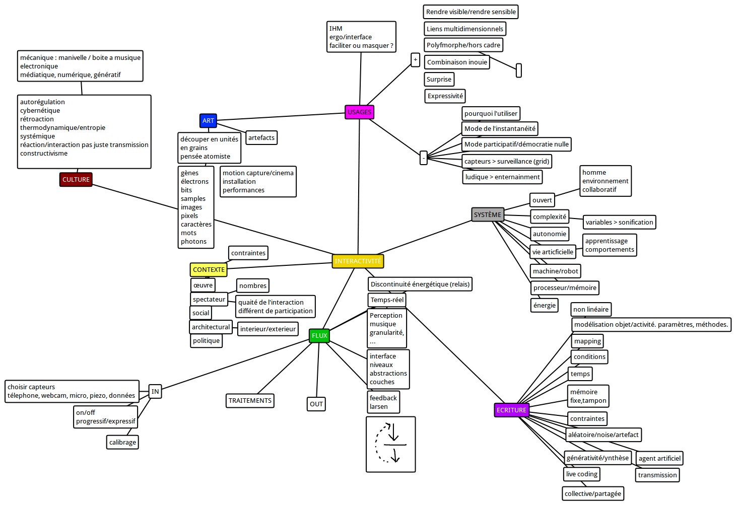
  1. Exemple d'interactivités .
  2. La chaîne capteur / traitement / actionneur.
  3. les différents capteurs
  4. les différents actionneurs
  5. Les différents traitements (lisser, moyenne, comparaison…)
  6. Le matériel électroniques (composants passifs, actifs, microcontroleurs)
  7. Les logiciels : (Arduino , puredata , et autres…)

Bases de l'électronique - 1/2j

  • Initiation à l'interactivité et à l'art interactif
  • Représentation atomique
  • Composants passifs
  • Composants actifs
  • Circuits intégrés

Initiation à l'Arduino - 1/2j

  • Historique
  • Présentation des composants de la carte
  • Matériel de prototypage
  • Programmation avec la carte Arduino

Programmation avec Pure Data 1j

  • Historique
  • Prise en main du logiciel
  • Présentation des concepts de base
  • Programmation avec le framework Malinette, conçu par nos soins

Programmation avec Processing 1j

  • Prise en main du langage
  • Programmation générative avec la programmation objet
  • Traitements des entrées et sorties

Objectifs

  • Initiation à l'interactivité et à l'art interactif
  • Prise en main de trois outils sous licence libre et de cette environnement contributif
  • Initiation aux principes fondamentaux en électronique et programmation

interactivite.jpg

Page ressources connexes

/home/resonancg/www/wiki/data/attic/ateliers/programmation-interactive/accueil.1541441716.txt.gz · Dernière modification: 2018/11/05 19:15 de resonance